首页 > 组学教程 > 如何将单细胞数据整理成文?这篇近9分的文章给你答案!
2023
02-28

如何将单细胞数据整理成文?这篇近9分的文章给你答案!

来源:小张聊科研平台的“ i生信”公众号,微信公众号搜索“ i生信”即可关注/扫描关注见文末

#生信分析# #生信发文# #肿瘤单基因#

昨天的讲座(详情见文末视频)Paper小师妹Rika已经为大家浅析了一下“数据驱动”和“假设驱动”类型文章的差异,今天咱们更进一步,仔细看看昨天提到的那篇 “药理+生信”的文章是如何将“数据驱动”的单细胞数据融入“假设驱动”的整体风格,发到Alzheimer’s Research & Therapy这本近9分期刊的吧!

这篇题为“Gossypetin ameliorates 5xFAD spatial learning and memory through enhanced phagocytosis against Aβ”的文章前半部分是经典的药理机制研究,本文主要介绍后半部分——药物处理5xFAD小鼠大脑皮层&海马组织单细胞测序筛选并验证目标细胞群的功能通路。

1.scRNA-seq揭示Gossypetin增强小胶质细胞的吞噬功能活性和抗原呈递

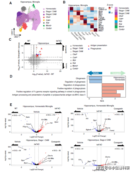
这部分内容是比较经典的单细胞测序数据过滤和功能富集分析,整体逻辑如下图:

首先制取WT和5xFAD及对应的Gossypetin处理组小鼠组织样本,实验用到的转基因组小鼠数目是WT的两倍,对通过10×Genomics得到的单细胞数据进行质量控制处理。在基于细胞群经典marker进行总细胞群鉴定后,作者还给出了其他细胞群含量明显异常的可能原因,后续针对更关注的小胶质细胞群进行功能富集分析。

成文技巧:没有得到足够含量的神经元数据理论上说本应是实验设计的缺陷,但这里作者主动反思了样本制取时温度差异带来的影响,提示我们无论是分析自测还是公共数据库数据结果的时候,都应更加关注样本的具体来源,在提升分析结果可信度之余,甚至可以用来解释一些看似不合常理的结果。这些内容可以在结果部分就加以叙述。

接下来对得到的皮层&海马样本小胶质细胞群/亚群特征进行分析,因为取材位置的不同,同样的分析出了两套图。5xFAD小鼠小胶质细胞相较WT呈现出疾病相关等特征,值得注意的是,这里作者又放了阴性结果——药物处理对5xFAD小鼠小胶质细胞亚群数量和比例都没有显著影响。

成文技巧:这里提示我们,在展示分析结果的时候其实也可以通过阴性结果来过渡,正因为以上分析没能得到具有生物学意义的结果,或用于解释具体现象的合理原因,于是做了后续的分析,而不是一味地堆砌结果。

再往后是大家都很熟悉的GO和GSEA分析:作者先对得到的小胶质细胞每个亚群做了GO分析,发现gossypetin处理对5xFAD小鼠海马稳态(homeostatic)小胶质细胞GOBP(gene ontology biological processes)影响最大,进而挑选了吞噬和经由MHCⅡ的抗原呈递作用做后续验证,并且类似的结果可以在皮层来源的数据中得到,尽管不显著。

成文技巧:在结果展示筛选得到的功能通路时质往往比量更重要,如果得到的通路和目的细胞群潜在的功能千差万别,或者前人早就证明了几百遍了,再去按照显著性顺序在文章中一一列举反而弄巧成拙,甚至应当思考得到这样的结果是数据分析时出现问题,还是课题设计上本就有些牵强。

紧接着是GSEA分析比较海马和皮层来源均一化的富集打分(normalized enrichment score, NES),结果显示药物处理的5xFAD小鼠和胶质增生相关的基因集打分显著降低,分值显著升高的还是之前筛出的两条功能通路相关的基因集。

作者进而分析了5xFAD小鼠小胶质细胞亚群在药物处理后的差异基因表达情况,发现整体H2-DMa, Lpl和Clec7a显著上调,而稳态型、1和2阶段DAM标签细胞亚群中Ftl1, Apoe以及Spp1出现下调,并指出这一发现十分有趣,正因药物作用下这些DAM为人熟知的标记基因竟然出现了完全相反的调节趋势,且与吞噬作用相关的基因联系颇深。

成文技巧:以上分析结果在报告中毫无疑问是信息量最大的部分之一,如何在成文的时候删繁就简也是在考验作者对相应领域研究现状的了解程度,通过合理地引用文献,挑选,使得挖掘到的机制即便没有那么深入,倒也能显得有趣。

以下是主图中唯一涉及生信分析的图,囊括海马小胶质细胞群相关分析结果。

2.湿实验验证药物处理对小胶质细胞相应功能通路的影响

后面要做的就是湿实验验证啦,回归“假设驱动”风格,即如果药物处理的5xFAD小鼠小胶质细胞激活、吞噬功能等受到影响,那么就极有可能是由上述分析得到的相关功能基因参与调节的,从而找到文章开篇Gossypetin处理对5xFAD小鼠AD症状改善的背后机制,尽管还是比较间接的。于是作者在脑片和原代培养的小胶质细胞中都用IHC对胶质增生现象和关键分子MHCⅡ做了验证,并且拍了活细胞成像来验证吞噬作用。

成文技巧:功能实验是提升机制研究转化价值的关键,对于单细胞数据,在纯化细胞中的功能验证则显得更为必要,进一步验证出细胞亚群生物学行为的差异更会给你的文章锦上添花。

总的来说,这篇文章的单细胞数据分析方式算是非常基础的了,研究重点放在药理作用,因此并没有做或者展示更多喧宾夺主的分析,如拟时序分析去推测细胞分化轨迹,而是充分利用生信结果为文章加分。当然除了基于完整证据链的实验设计及高效的结果展示,还有其他方面的天花板会限制一篇文章的水平,关于这部分内容,原文链接中的视频有详细介绍,错过的科研er快去看回放吧~

原文链接:https://mp.weixin.qq.com/s/bkGqjFmDJPOvE0j-szrDow

最后编辑:
作者:萌小白
一个热爱网络的青年!

发布评论

表情