首页 > 科研教程 > 一篇带你搞定Meta分析全过程!5000+字纯干货
2025
10-05

一篇带你搞定Meta分析全过程!5000+字纯干货

Meta分析火了十几年了,还流行么?2025还好发么?

小编以meta-analysis作为检索词,在PubMed上进行了文献调研,发现仅在 2024 年就发表了37,000多篇 Meta 分析,像JAMA、Lancet等顶刊依旧在发 Meta 分析!

有些同学认为:

Meta没办法申请国自然,没办法发高分,没办法申请专利……

这里给大家纠正一下观点:

Meta是可以申请临床课题的!

✅Meta是可以作为硕博毕业大论文或它的一部分的!

✅还有同学靠Meta分析一年灌水好几篇,博士期间拿到了5万元国奖

✅高质量的meta分析会是你求学/求职/晋升路上的闪光点!

✅而且,对于初学者来说,Meta分析是最佳的论文写作方式之一,不需要做实验、不需要收数据,只要你有文献查阅能力,就能够完成!

想借他人高质量的研究,轻松发自己的SCI?

首选Meta分析

仅需1元,扫码立即开启你的发文之路!

0基础也能光速发meta文章!

说真的,想要完成Meta分析,真的也很简单,不需要做实验、不需要收数据,只要你有文献查阅能力,就可以完成。

之前,很多同学也问过雪球老师:

雪球老师,你觉得我多少天能够完成一篇Meta文章?

A

说真的,如果你不熟练的话,从选题→文献的纳入排除→数据分析→文章写作→导师给到返修意见后,进行修改优化,可能1年的时间就过去了!!

但是,如Meta这般简单粗暴的科研套路,一旦领悟就可反复灌水。

对于一些Meta发文高手来说,两周写完一篇Meta文章轻而易举!

而且,今年我们有一个巨大的这种改变,我们有了这样的一个AI工具——NewIdea!仅需1天,就能完成一篇Meta文章!

NewIdea结合每个科研场景,设计了相关的功能模块,其中,“Meta分析”相关的包含:

Meta选题助手、Meta检索式、Meta文献筛选、Meta可行性分析、Meta纳排标准生成、Meta数据抽提、RCT偏倚评估、PROSPERO注册。

说真的!

学会用AI,Meta发文效率狂飙UP!

Meta 0基础 meta发文高手
不会用AI 会用AI
选题 1个月

2天

仅需1天!
文献的纳入排除 3-6个月 2天
数据分析 3-6个月

2天

文章写作 1个月 7天
导师返修意见、精修优化 1个月 /

接下来,咱们就简单讲一下用NewIdea完成一篇Meta类SCI文章的具体操作步骤~

学会用NewIdea,一键生成原创标题!

推荐应用:“Meta选题助手”+“Meta可行性分析”

选题环节在进行Meta分析时至关重要,因为它直接影响到研究的质量和价值。一个精心挑选的研究题目不仅能够确保有足够的相关文献进行综合分析,还能保证研究结果的可靠性和实用性。

以往,我们进行选题时可能需要花费1个月的时间,但现在有了NewIdea,你仅需输入关键词,即可一键生成适用于meta分析的原创标题。

它将自动检索PubMed数据库中的相关文献,并根据PICOS原则自动生成若干标题!

01

第一步,打开NewIdea中的“Meta选题助手”;

02

第二步,在文本框内输入研究相关的关键词;

注意:关键词写得越详细,生成的标题越具有可行性,系统将根据PICOS原则自动生成若干标题,限制10000字符。

03

第三步,点击提交,即可生成若干个适用于meta分析的原创标题。

Meta选题助手生成结果呈现5个meta选题。

有同学可能会问:大模型输出的meta分析标题是否可行?

大模型可以提供一些有用的洞察和建议,但最终应由研究者基于其领域专业知识判断大模型输出的标题是否可行。

但是,在NewIdea,你也可结合另一个应用——“Meta可行性分析”来配套使用,该应用可判断过往是否发表过同类型的Meta分析论文和临床研究,进而判断进行一项新的Meta分析是否可行。

01

第一步,打开NewIdea中的“Meta可行性分析”;

02

第二步,在文本框内输入Meta标题;

注意:关键词写得越详细,生成的标题越具有可行性,系统将根据PICOS原则自动生成若干标题,限制10000字符。

03

第三步,点击提交,即可生成一份可行性分析报告。

Meta可行性分析生成结果包括检索式内容、相关标题的10篇论文、判断论文可行性结论。

相比较传统的问答式AI生成工具,NewIdea能自动检索PubMed数据库真实文献,也无需复杂的提示词操作,不仅操作简单,生成内容也更加可靠!

对比kimi生成回答↓

需提示词,且数据接口来自网络信息,无法保证真实性

提示词如下↓

生成回答如下↓

,均可查看大图

想借他人高质量的研究,轻松发自己的SCI?

首选Meta分析

仅需1元,扫码立即开启你的发文之路!

学会用NewIdea,一键确立纳入排除标准!

推荐应用:“Meta纳排标准生成”

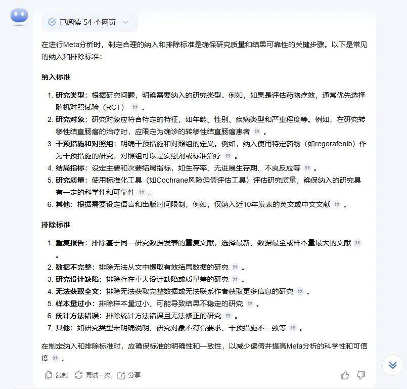
在系统评价与Meta分析过程中,确立纳入排除标准是一个至关重要的步骤。

“Meta纳排标准生成”工具在广泛的文本数据中进行了大规模的训练,积累了广博的基础知识,因此在确立meta纳入排除标准过程中,它可以为你提供一些有用的洞察和建议。

基于你输入的研究标题,它将可以生成一份符合研究主题的纳入排除标准。

翻译

纳入标准包括:

  1. 研究类型为随机对照试验(RCTs)、队列研究或提供原始数据的病例对照研究;

  2. 受试者为被诊断为特定关注疾病的个体,不论年龄或性别,并建立了明确的诊断标准;

  3. 干预措施包括具体的治疗方案,如药物疗法、行为干预或外科手术,并详细描述了剂量、给药途径和治疗持续时间;

  4. 对照组定义为安慰剂、标准护理或替代治疗方法;

  5. 报告的结果指标相关且可比较,包括临床疗效、安全性概况和生活质量评估,使用标准化测量工具;

  6. 发表语言为英语或中文的研究。

排除标准包括:

  1. 非原创研究,如会议摘要、荟萃分析、系统评价、病例报告和简短评论;

  2. 研究设计不清晰或不适当,无法进行可靠的数据提取;

  3. 数据重叠或重复发表的研究;

  4. 不涉及指定的疾病或人群的研究;

  5. 无法获取全文的研究。

对比kimi生成回答↓

提示词如下↓

生成回答如下↓

,均可查看大图

学会用NewIdea,一键筛选文献!

推荐应用:“Meta文献筛选”

进行Meta分析时,根据纳入排除标准进行文献筛选是一个关键步骤,它确保了研究的质量和结果的可靠性。

利用“Meta文献筛选”,可以帮助你在进行系统评价和Meta分析时,快速且系统地筛选相关文献。

操作步骤:

首先,在分析框内上传待筛选的文献。

接着,在变量框内输入详细的纳入排除标准。

最后,就点击提交,即可生成一份详细的报告,并给出纳入或者排除的原因。

需要注意的是:

  1. 上传待筛选的文献全文,文件的大小应在15M以内。

  2. 输入的纳入排除标准,限制1000字符。

  3. Meta文献筛选生成结果包括纳入标准、排除标准、思考过程、总结判断几部分。

点击查看实操截图大图↓

学会用NewIdea,一键加速数据分析!

推荐应用:“Meta数据抽提”

据提取是指从原始研究的全文或者研究者提供的资料中收集相关数据的过程,这一过程不仅是从原始文献中摘抄信息,还涉及数据处理或换算,是系统评价撰写过程中的重要步骤

利用“Meta数据抽提”应用,可以简化和加速科学研究中的数据分析过程。

操作步骤:

Step1,在文献分析框中上传待评估的研究文件;

Step2,点击提交,即可生成Meta数据抽提的结果。

需要注意的是:

  1. 上传待评估的研究数据文件,限制在15MB以内。

  2. Meta数据抽提生成结果包括基本信息内容范围、其重点纳入提取数据暴露、结局及协变量的测量方法、疾病诊断标准、疾病严重程度及并发症状、结局指标等。

点击查看实操截图大图↓

学会用NewIdea,一键生成Meta全文!

推荐应用:“论著写作Step1:提纲”、“论著写作Step2:全文”

数到了这里,我们可以选择NewIdea中的论著分步写作工具,从提纲到全文,两步生成一篇临床研究类Meta文章。

操作步骤:

Step1,点击“论著写作Step1:提纲”应用

“方法与结果”文本框中输入“实验方法和实验结果”,选择想要生成的语言类型,支持中英文生成,勾选“临床研究”选项,点击生成,即可收获一份Meta文章的大纲;

Step2,点击“论著写作Step2:全文”应用

在“写作提纲”文本框中输入上一步生成的“全文写作提纲”,同样勾选想要生成的语言类型和研究类型“临床全文”,并选择性输入通过上述Meta分析类生成的“研究结果”相关内容,即可快速生成Meta文章全文!

以上实操演示来自雪球老师用AI工具高性价比搞定1篇meta类SCI】伴学营课程。

想借他人高质量的研究,轻松发自己的SCI?

首选Meta分析

仅需1元,扫码立即开启你的发文之路!

任何不懂的问题,问问它就知道!

科研过程中,我们难免会遇到一些难题。

这时候,你是不是想,如果有个随叫随到、随问随答的“科研导师”该有多好!

别急!我们的NewIdea智能问答机器人就是为此而生!

Meta文章写作过程中,遇到任何问题都能问问它!

生成示例↓

Q

meta分析纳入几篇文献?

AI生成回答: Meta分析纳入的文献数量并没有固定的标准,具体数量取决于研究主题、可用文献的数量以及研究者的选择标准。一般来说,meta分析通常会纳入至少几篇文献,通常在5篇到几十篇之间,甚至更多。重要的是确保纳入的文献具有一定的质量和相关性,以便得出可靠的结论。

实操截图↓(点击可查看大图)

0基础入门Meta分析的实操教程

为了帮助广大临床医生及科研工作者0基础快速入门Meta分析,抢先他人一步发表Meta类SCI,我们邀请了雪球老师为大家制作了一节用AI工具高性价比搞定1篇meta类SCI】伴学营课程。

课上,雪球老师将会实操演示如何通过AI工具实现0代码meta文章“选题-筛选文献-提取数据-复现文章-全文生成”全流程!

该伴学营课程共分为4大部分↓

有干货,有实操!

01

Meta分析:定义

在这课程的一开始,雪球老师就给大家分析了一下Meta到底是啥?为什么做meta会比较牛逼一点?

说真的,做meta的水平工作量,其实比做综述还要再更高大上一点!

02

实操:用NewIdea实现Meta分析

想要无痛实现Meta分析?那你一定要试试雪球老师墙裂推荐的AI工具——NewIdea!

从选题到文献的纳入排除,再到文章写作,学会用NewIdea,1天写完一篇Meta类SCI不是梦!

具体操作见上方↑

03

RevMan工具复现

要做好一篇Meta分析至少要掌握一些基本的技能,绘制一幅清晰明了、美观直接的森林图就是一项必备技能。

快来跟着雪球老师来学习如何用RevMan软件做一幅符合SCI杂志投稿要求的森林图!

04

NewIdea论著显示全文

如果问,世界上谁最懂医学人?

毫无疑问,解螺旋!

我们打造的NewIdea这一AI工具,是以医学科研的近百个工作场景为出发点进行打造而成的!

别说小小Meta,你想要的一些SCI写作类型都能轻松拿捏!



最后编辑:
作者:萌小白
一个热爱网络的青年!

发布评论

表情